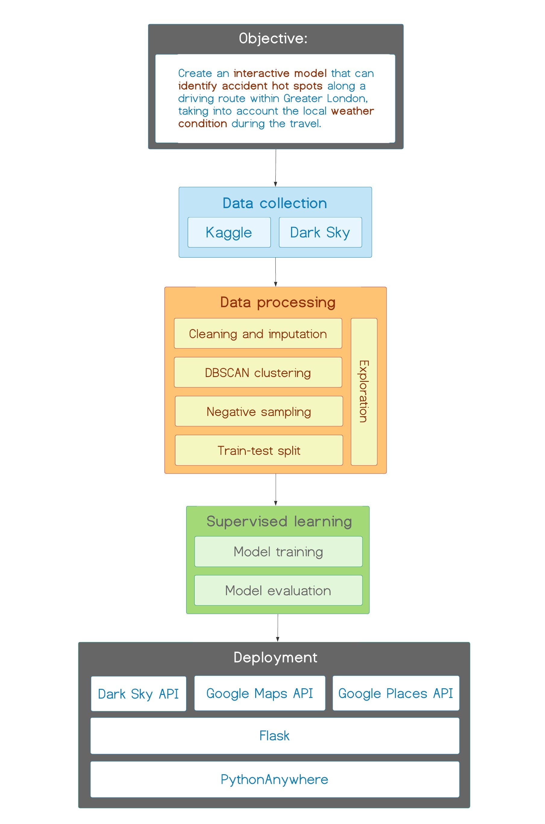
Deeptikumari04Analysis Circuit Diagram AI does more than just predict accidents; it helps prevent them too. It spots when drivers are distracted, like using phones. Then, it quickly warns them to pay attention. This helps stop accidents before they happen. To show how AI is changing road safety, here's a table. It shows what AI and ML do to make roads safer: Steps to Enhance Traffic Prediction with AI. Identify Your Unique Goals: Understand specifically what you want to achieve in predicting traffic accidents. Define success metrics. Collect Comprehensive Data: Gather data, including historical accident records, weather reports, and new traffic data. Use AI Tools: Sign up for AI development platforms like Appaca or TensorFlow to start building models. The project's scope revolves around developing a machine learning model for predicting road accident hotspots. The primary objective is to create a robust and efficient system capable of accurately identifying the road accident hotspots, thereby enhancing potential risks.
Artificial Intelligence (AI) has driven solutions in diverse areas; one of the most prominent fields is Computer Vision (CV). Accordingly, solutions to effectively detect road accidents can be a game-changer for road safety. The focus is on Vision Zero, i.e., eliminate all traffic fatalities and severe injuries.

RoadSense : A Realtime Accident Predicting System Circuit Diagram
This project combines predictive analytics and an interactive chatbot to enhance road safety. It uses historical traffic data to train accident prediction models and provides real-time feedback via a chatbot. The system aims to reduce accidents through data-driven insights and user engagement. "Enhancing Road Safety Through AI-Driven Accident Prediction: A Case Study" This case study examines the practical application of AI-driven accident prediction in a specific city or region. It evaluates the effectiveness of the prediction model in identifying high-risk areas and providing actionable insights to transportation authorities.

The findings are discussed through a data-driven approach to understand the factors influencing road car accidents and highlight the key ones to propose accident prevention solutions. The research addresses road accident prediction as a classification issue. Several studies have been conducted to predict road accidents and investigate the severity of road accidents, however, very few of them focus on analysing the relationships between road accidents and the factors contributing to those accidents. Navigating Safety, Predicting Accidents At RoadSense, we are revolutionizing road safety with cutting-edge technology and data-driven insights. Our real-time accident prediction system harnesses the power of machine learning and data analytics to keep you, your loved ones, and your community safe on the road. Our Mission